As development progress, the focus shifts to how existing solutions fit into everyday life. Ensuring users feel comfortable, understood, and connected is key to fostering routine engagement and active participation. By analysing how everyday situations encompasses the aforementioned dimensions, insights emerge to guide a design that supports long-term health behaviours and effective therapy. One primary design method was applied to make this tangible:

User Journey Map​​​​​​​​​​​​​​​​​​​​​
______________________________________________________________________
Obstacles | The elements of friction
Many everyday apps struggle to integrate seamlessly into daily life, particularly when they disrupt routines, push behaviour changes, or introduce unfamiliar elements. Healthcare applications that fail to account for users needs can become a burden, adding stress and frustration instead of easing everyday disease management. What was meant to support and empower often ends up abandoned, joining the ranks of once-promising but never-updated software tools.
Narrative:
This may feel familiar: As a patient you're constantly urged for ways to manage your health. For Type 2 Diabetes, you download an mobile application promising to track blood sugar, set medication reminders, log meals, and offer tips for healthy living. While these functions are important, the app feels overly complicated, time consuming, and hard to fit into your busy schedule. Reminders interrupt your routine, interactions take too long, and logging meals often gets skipped – until you abandon the app completely. And the worst part: most Type 2 Diabetes applications simply do not care about how you feel about this daunting task that is now part of your life.
Habits | Cues and pre-programmed responses
Beyond medical guidance, daily habits and environmental cues strongly shape health behaviours, especially in moments of temptation. During a typical workday, routines, social interactions, and small indulgences collide: a seemingly harmless treat can test willpower and contribute to the formation of disease-promoting habits. Sweets, for instance, often offer comfort and a quick escape from frustration, often overrides health-supporting decisions as the brain defaults to familiar habits. This tension between healthy choices and their alternatives is complex, unfolding in seconds and shaped by deeply ingrained routines and personal triggers, frequently operating beneath conscious awareness
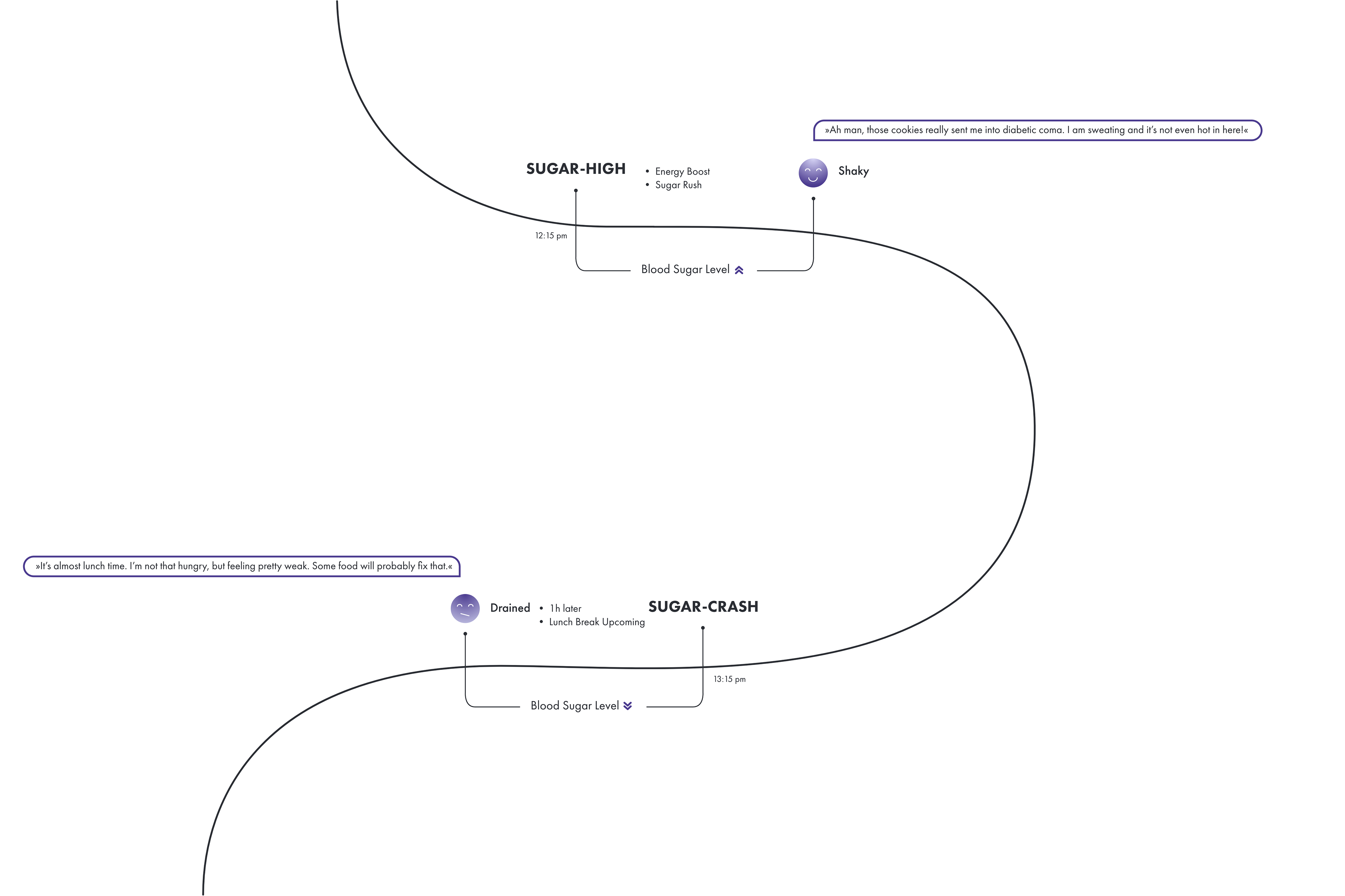
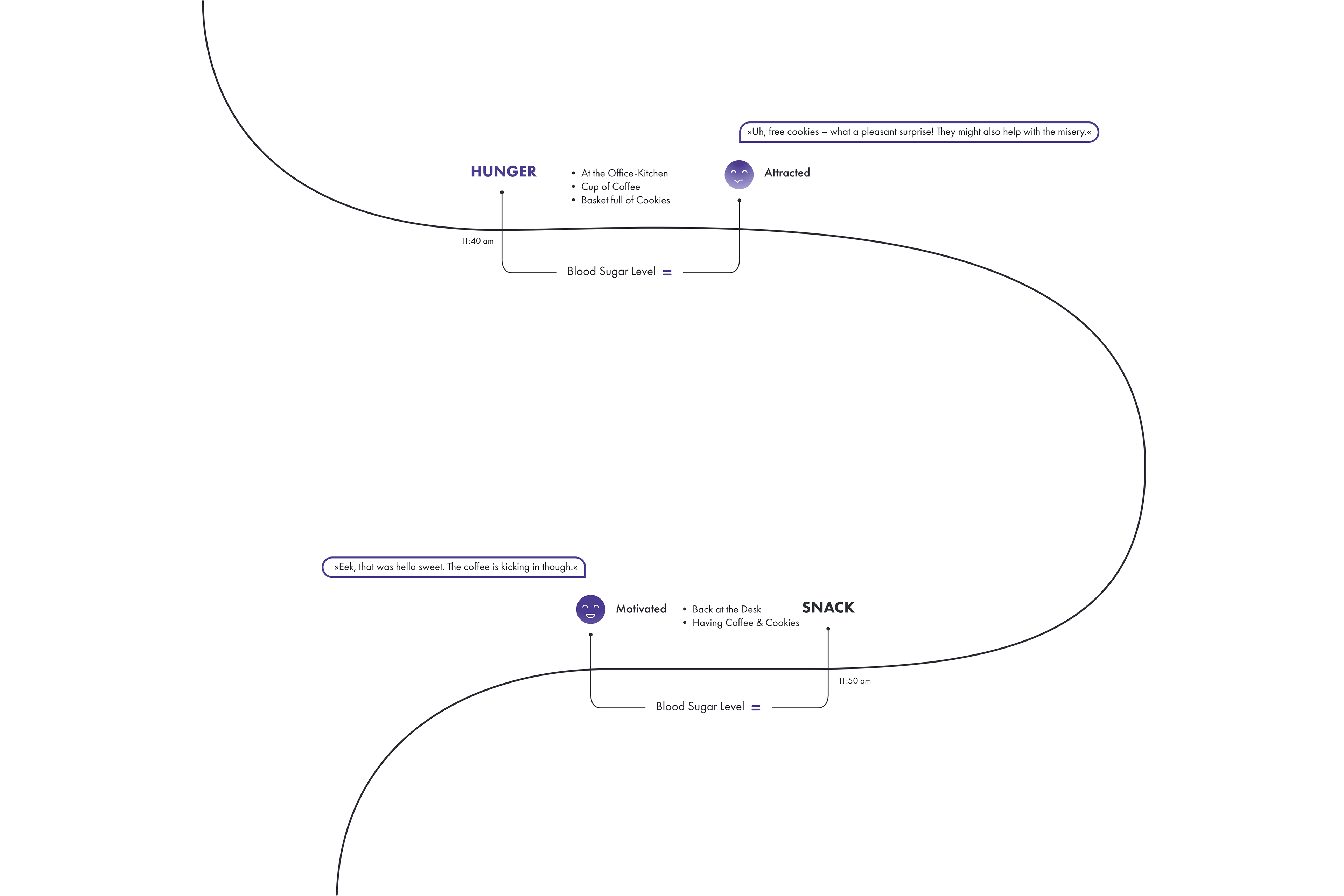
Narrative
This may feel familiar: a sales associate struggles with what seems to be a never-ending project, feeling stressed, tired, and demotivatedDuring some downtime, he heads to the kitchen for coffee and spots some cookies, attached with a note as followed:  »Take one - or two!«. He grabs two: The quick sugar rush kicks in, leaving him feeling a bit shaky. An hour later, the energy crashes, leaving him drained. With lunch ahead, he opts for a quick meal from the Italian place next door – pasta with salmon and a side salad. Satiated and re-energised, he returns to his desk, ready to tackle some work.

Without Sense
Goal | Pre-programmed responses
Understanding the emotional and contextual factors that shape everyday decisions is essential to guiding Type 2 Diabetes patients towards healthier choices. Since conscious decision-making plays a pivotal role in lifestyle changes, subtle yet effective design interventions can offer valuable support. By addressing situational barriers and leveraging behavioural design principles, a strategy can be formed to create an environment that fosters sustainable, health-promoting actions. 
______________________________________________________________________
*
*
Back to Top