Effective digital health solutions do more than promote healthier choices, they help users adopt and sustain behaviours that produce real health outcomes. Behavioural efficacy is key, ensuring actions like exercise, balance nutrition, and medication adherence are consistently maintained. To support this, the following design method was udes to pinpoint where meaningful disruption could occur:

Situational Barriers & Opportunities​​​​​​​​​​​​​​​​​​​​​
______________________________________________________________________
Behavioural Mechanism | Perceived self-efficacy
Outcome expectancy is a persons belief that a specific behaviour will lead to certain consequences. In other words, it refers to the perceived connection between an action and its anticipated outcome. In the realm of health behaviour, it occurs when individuals consistently perform actions that improve health, such as regular exercises, a balanced nutrition, or following medical advise. This emphasises not just starting healthy habits but sustaining them correctly to achieve meaningful outcomes. 
Classification
Conscious Actions
Unconscious Behaviour
Awareness & Information
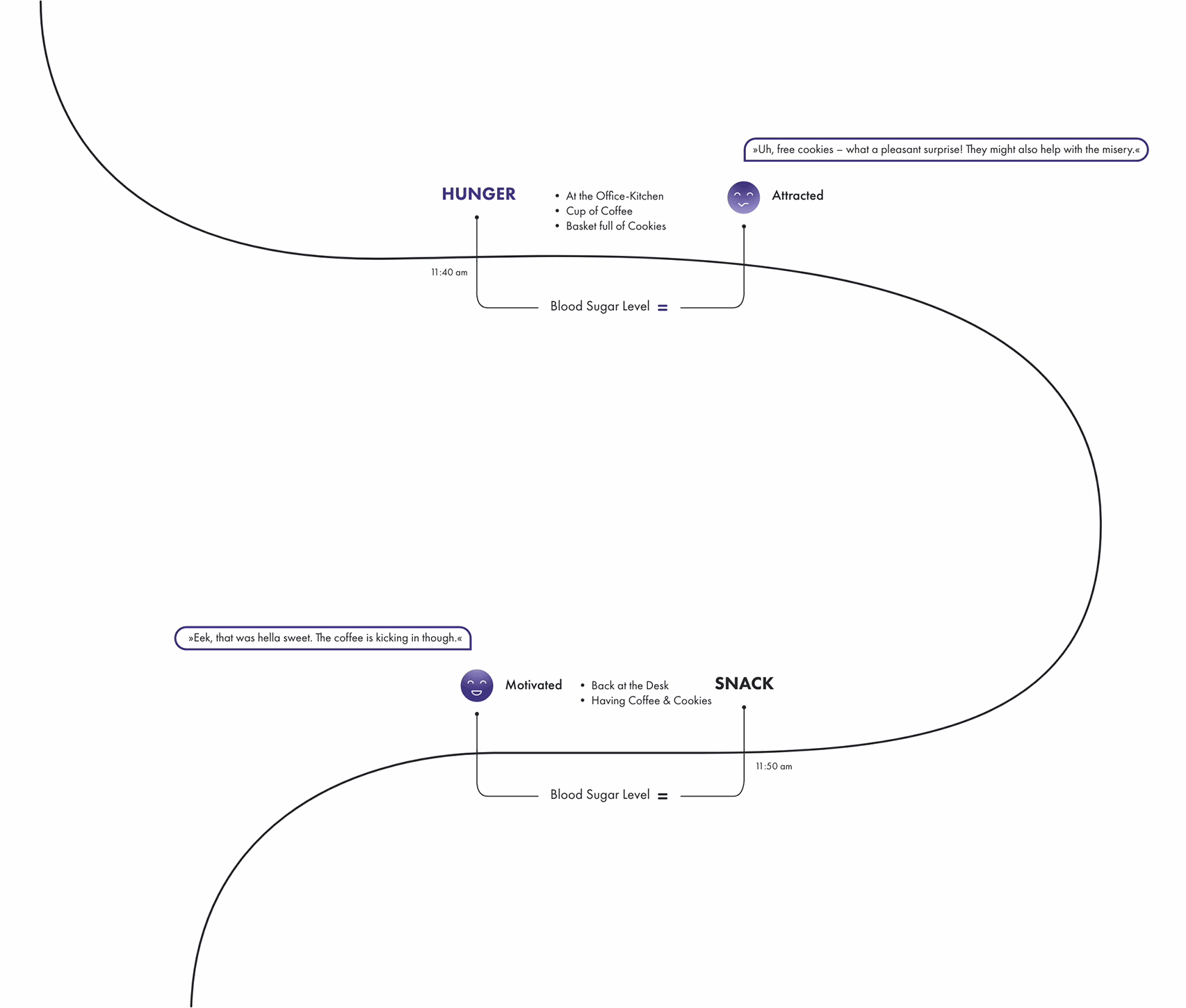
Point of Conflict | Situational Barriers
Salutogenic Design strengthens health and well-being by shaping environments that foster meaning, manageability, and resilience rather than focusing only on illness prevention. Thus it shapes environments that nudge people towards better choices, yet the shift from intention to lasting action depends on how individuals respond to these cues. A key difference lies between conscious, deliberate choices and unconscious behaviours shaped by education, and driven by habits, emotions, and triggers. Information alone can spark intention, but without supportive conditions, it rarely leads to consistent behaviour. Lasting change requires supportive, repetitive conditions, with design interventions placed closely at the point of conflict between the disease-supporting behaviour and a desired change.
Point of Conflict
Design Interventions | Opportunities within barriers
The mobilisation of situational barriers and opportunities influence how a chosen health behaviour is initiated and sustained. In behaviour change, thoughtful design interventions can turn barriers into opportunities. Clear and well transmitted information, guided self-reflection, and tailored actions can all foster a valuable prompt to support and manage the disease pattern of Type 2 Diabetes.
______________________________________________________________________
*
*
Back to Top