Understanding how design shapes user behaviour requires more that theory, it demands analytical exploration. By testing and refining design elements in real-world contexts, valuable insights emerge into how users respond to subtle cues and interventions. This hands-on process sharpens strategies, ensuring that design choices truly support lasting behavioural change. To demonstrate this practice, a targeted design method was applied:

Behavioural Prototype​​​​​​​​​​​​​​​​​​​​​
______________________________________________________________________
Interaction Design | Habituation via continuous stimuli
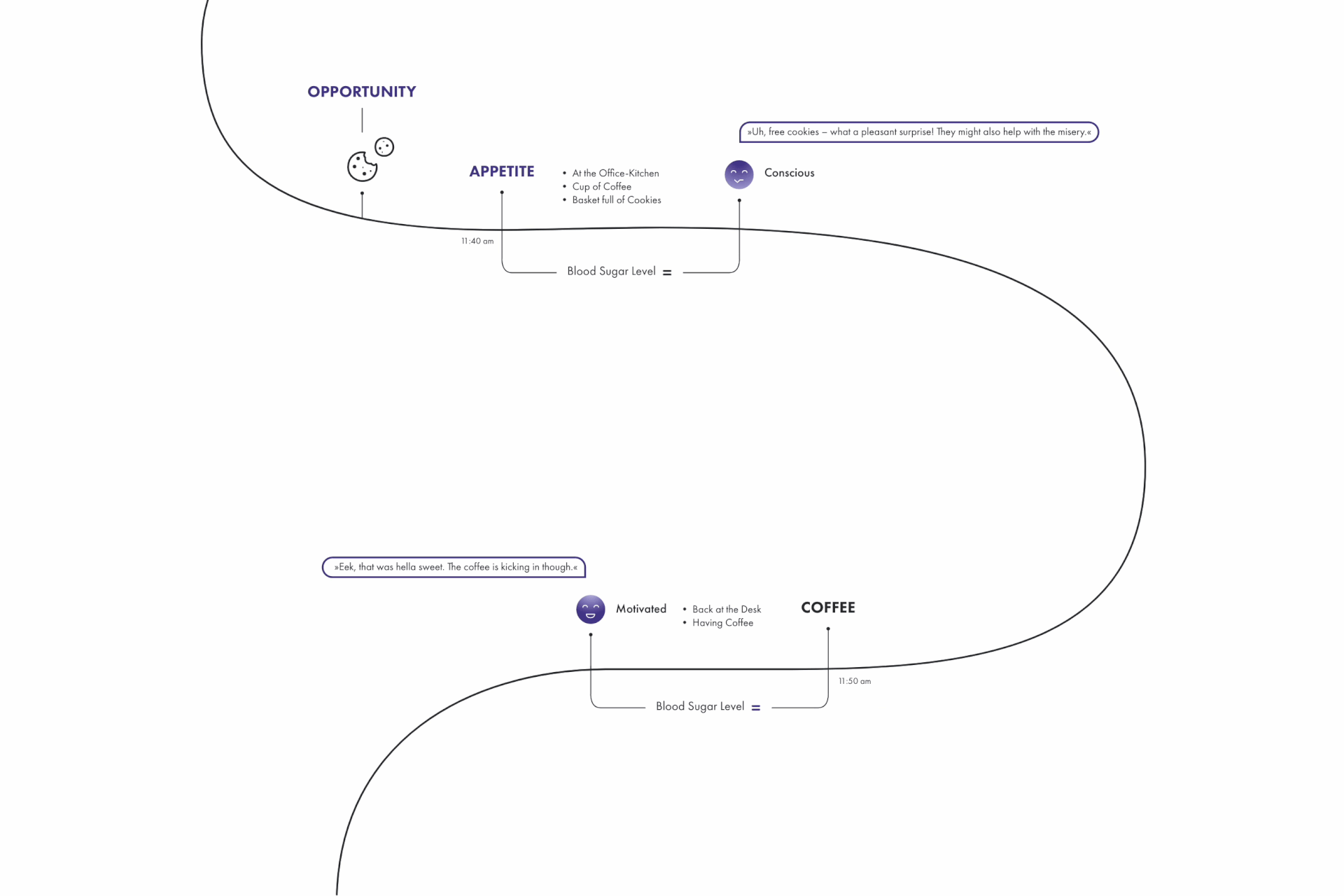
Both unconscious and consciously processed stimuli can spark awareness, creating lasting impact. When actions become established they evolve into habits, becoming second nature and integral to ones way of life. In the context of behavioural efficacy, this transformation is crucial, as long-term change depends not only on initial interventions but on their sustained reinforcement. Effective design should therefore strengthen positive health behaviour until they are seamlessly embedded in daily routines. This can be achieved by prompting both macro- and micro-interactions that act as key stimuli, introducing health-related topics and raising awareness between patients, healthcare professionals, and devices, and mediate the exchange of information, experience, and dynamically evolving recommendations. 
With Sense
Behavioural Shift | Reclaimed Agency
Recognising individual behavioural and situational barriers is key to designing interventions that drive meaningful change, whether though subtle micro-level nudges or broader environmental shifts. Yet lasting change demands more that repetition or contextual tweaks; it relies on ones capacity to step back, reflect, and redefine the relationship with habitual patterns. This shift lies at the heart of disidentification, the process of breaking free from automatic responses to engage with new behaviours more consciously and intentionally. 
______________________________________________________________________
*
*
Back to Top